GO
完美(中国)
关于我们
集团简介
董事长致辞
联系方式
党建之窗
党建之窗
业务领域
开发建设
产业投资
智慧运营
公共服务
新闻中心
集团新闻
企业文化
文化介绍
企业风采
完美网页版
招标专栏
招商招租
公告公示
人才招聘
招贤纳才
招聘公告
完美(中国)
完美网页版
招标专栏
招标专栏
招标专栏
招商招租
公告公示
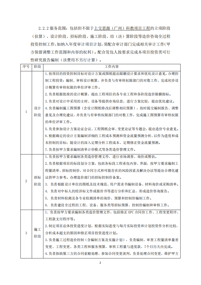
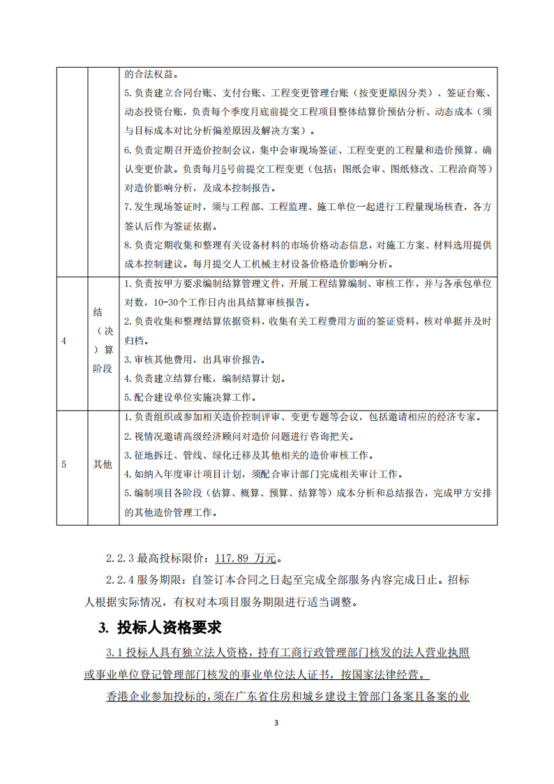
上交思源(广州)科教项目全过程造价咨询服务招标公告
发布日期:2023-12-30
返回上一页
下一篇:上交思源(广州)科教项目监理招标公告
上一篇:上交思源(广州)科教项目质量检测与监测服务招标公告
网站地图
法律声明
友情链接
粤ICP备13023651号
Copyright © 2021 完美网页版
Designed by
Wanhu
.
LEJING.COM
|
乐竞网页版登录入口
|
三亿网页版
|
万搏官方注册
|
完美注册
|
贝博网站
|
开元网页版_开元(中国)
|
宝威体彩
|
万象城在线登录
|