GO
  • 完美(中国)
  • 关于我们
    集团简介
    董事长致辞
    联系方式
  • 党建之窗
    党建之窗
  • 业务领域
    开发建设
    产业投资
    智慧运营
    公共服务
  • 新闻中心
    集团新闻
  • 企业文化
    文化介绍
    企业风采
  • 完美网页版
    招标专栏
    招商招租
    公告公示
  • 人才招聘
    招贤纳才
    招聘公告
完美网页版
完美(中国) 完美网页版 招标专栏
    招标专栏
  • 招标专栏
  • 招商招租
  • 公告公示

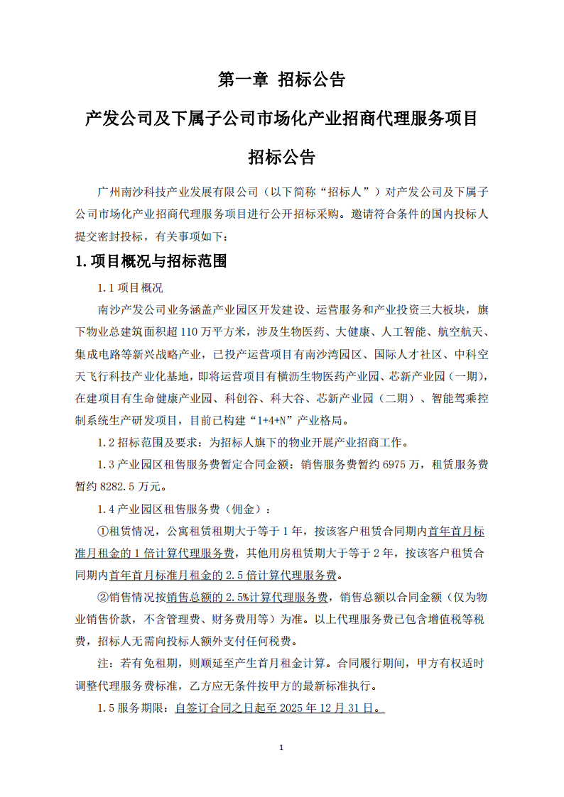
产发公司及下属子公司市场化产业招商代理服务项目招标公告

发布日期:2024-04-30

返回上一页
下一篇:南沙期货金融大数据产业园(横沥)项目第三方检测、监测服务中标候选人公示 上一篇:广州南沙2023NJY-7地块项目基坑支护勘察设计施工承包招标公告
网站地图 法律声明 友情链接
粤ICP备13023651号 Copyright © 2021 完美网页版 Designed by Wanhu.
LEJING.COM | 乐竞网页版登录入口 | 三亿网页版 | 万搏官方注册 | 完美注册 | 贝博网站 | 开元网页版_开元(中国) | 宝威体彩 | 万象城在线登录 |